
资料图:机场出行的旅客。中新社
近日,部分中国驻外使领馆发布通知,对外国人赴华签证政策作出调整。
巴西
中国驻巴西大使馆报道,结合当前全球疫情形势变化,为进一步保障必要人员往来,自即日起,中国驻巴西使领馆对外国人赴华签证政策作出如下调整:
一、受理范围
(一)从事外交、公务、乘务活动以及按规定可签发礼遇签证的外国人可办理外交、公务、礼遇、C字签证入境;
(二)来华复工复产活动人员及其外籍家庭成员
1、来华复工复产人员(包括经贸、教育、科技、体育、文化等各领域来华长期工作和短期访问人员),如申请M、F字签证,凭常规材料和国内相关部门出具的签证邀请函申请。申请Z字签证人员,凭常规材料和工作许可通知申请。
2、复工复产人员的外籍家庭成员可申请S1或S2签证(包括配偶、父母、未满18周岁的子女、配偶的父母、确有需要的成年子女及其配偶等);
(三)因人道事由来华人员
1、奔丧或探望危重病亲属,凭死亡证明或病危通知书等申请签证。
2、团聚或探亲:中国公民及在华具有永久居留资格的外国人的家庭成员可申请Q1或Q2签证。
3、家庭成员范围为:配偶、父母、配偶的父母、子女、子女的配偶、兄弟姐妹、祖父母、外祖父母、孙子女、外孙子女;
(四)申请R字人才签证的申请人及其随行配偶和未成年子女;
(五)其他经中国国内有关部门批准赴华的人员;
注:赴华旅游、就医或其他私人事务相关签证申请仍暂停受理。
二、申办流程(仅适用驻巴西使馆领区,驻圣保罗、里约、累西腓总领馆领区适用流程详见其各自网站)
(一)签证申请须按照领区划分办理,详见http://br.china-embassy.gov.cn/lsfw/lingshibujianjie/201410/t20141028_5045187.htm。申请人据此向有关馆提交材料。
(二)申请人登陆https://cova.mfa.gov.cn进入在线填表页面,在线填写签证申请表并下载打印,在确认页签字,连同其他申请材料以照片/图片形式发我馆visitochina.bra@gmail.com进行预审。待收到预审合格通知后再将护照及申请材料邮寄到我馆。
(三)我馆签证接待大厅暂不开放,只接受邮寄办证,申请人无需到馆采集指纹。在收到申请人邮寄材料后,我馆一般将在4个工作日内审发签证。因补充材料、核查情况、不可抗力等原因额外所需时间不计入此期限内。
(四)具体申办材料清单,可见http://br.china-embassy.gov.cn/lsfw/blzgqz/201309/t20130902_5045099.htm(中文),或http://br.china-embassy.gov.cn/por/lqfw/201310/t20131025_4348829.htm(葡文)。
三、注意事项
(一)适用各类互免签证协定,持有效中国永久居留证件,以及持有效工作类、私人事务类、常驻记者类和团聚类居留许可的外国人员无需办理签证。
(二)暂停入境情形
1、持2020年3月26日前审发的有效签证;
2、日本、新加坡、文莱单方面免签入境;
3、持APEC商务旅行卡人员;
4、24/72/144小时过境免签;
5、海南入境免签;
6、上海邮轮免签;
7、港澳地区外国人组团入境广东144小时免签政策;
8、东盟旅游团入境广西免签;
9、持有效学习类居留许可人员。
(三)所有申请人原则上应按要求完成全程疫苗接种,疫苗种类原则上应为中国国产或世卫组织紧急批准使用或上市的疫苗。
四、预审及咨询邮箱
驻巴西使馆:vistochina.bra@gmail.com
驻圣保罗总领馆:consulatesaopaulo@gmail.com
驻里约热内部总领馆:Setorconsularrj@gmail.com
驻累西腓总领馆:consulchinarecife@hotmail.com
墨西哥
中国驻墨西哥大使馆报道,18日起,中国驻墨西哥使馆调整赴华商务、工作、探亲等签证政策。具体如下:
一、签证受理步骤:
(一)申请人向使馆邮箱发送签证预审邮件:
签证受理邮箱(中文):zixunmoxige@gmail.com
请注意,务必按以下要求发送预审邮件:
(1)邮件题目须为:“申请人姓名+居住州+签证种类”。
(2)邮件正文:请陈述签证申请需求。
(3)邮件附件,请上传:有效期半年以上的护照首页、有效居留证件、中国国产或世卫组织批准紧急使用的疫苗证明、申请签证的关键材料(见本通知“二”对应内容)。
(二)对符合受理范围的邮件,工作人员将逐一及时回复,并进行预约指导。
(三)使馆领区不包括下加州、南下加州、索诺拉州、奇瓦瓦州,上述4州申请人请向中国驻蒂华纳总领馆咨询签证申请。
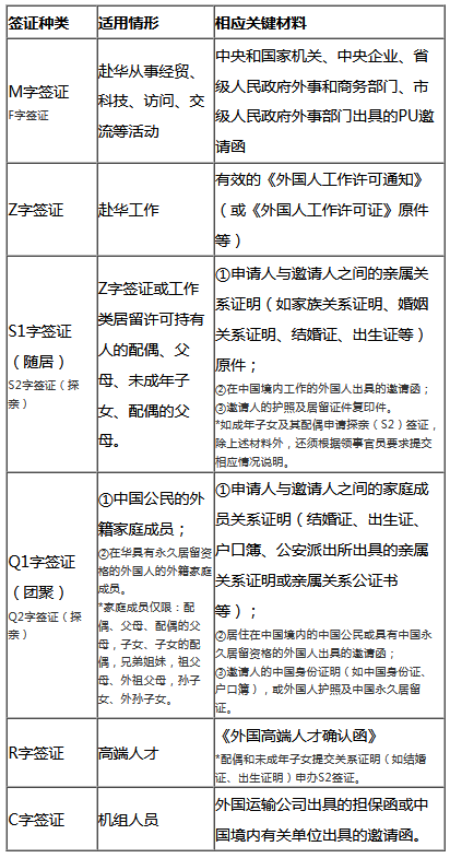
二、可受理签证类型和关键材料:

上述可受理范围以外的紧急人道主义签证,如赴华奔丧或探望病危重亲属,须提交死者或患重疾亲属的身份证件,死亡证明或医院出具的诊断书、病危通知书,亲属关系证明等材料。
申请外交和公务类赴华签证,请径发送邮件至consularchinaenmexico88@gmail.com。
玻利维亚
中国驻玻利维亚大使馆报道,自2022年6月20日起,中国驻玻利维亚使领馆对赴华工作、探亲签证办理要求作如下调整:
1.签证邀请函(PU)的颁发主体为中央和国家机关、省级外事和商务部门、中央企业和市级外事部门。
2.经中国主管部门批准赴华就业人员,申请工作签证时无需提交签证邀请函(PU)。
3.申请赴华随居或探亲的复工复产人员(包括已在华工作的外国人)的外籍家庭成员(即配偶、父母、配偶的父母、未满18周岁子女)无需提交签证邀请函(PU)。
4.中国公民及在华具有永久居留资格的外国人的外籍家庭成员(即配偶、父母、配偶父母、子女、子女配偶、兄弟姐妹、祖父母、外祖父母、孙子女、外孙子女)可申请赴华团聚或探亲签证。
注意事项:
1.仍暂停受理赴华旅游或其他私人事务相关签证申请。
2.从事外交、公务活动或符合礼遇签证办理条件的外国人及其家属,外国机组人员,赴华奔丧或探望危重病亲属的外国人的签证申请,仍继续受理。
3.所有申请人原则上应按要求完成全程疫苗接种,疫苗种类原则上应为中国国产或世卫组织紧急批准使用或上市的疫苗。
(编辑:景飞)